
极目新闻记者 王柳钦股配所
近日,湖南张家界七星山一场荒野求生挑战赛备受瞩目,有不少网友在关注之余也希望在其他地方举办类似的荒野求生挑战赛。极目新闻记者注意到,11月10日,在社交平台上有名为“长白山冬季荒野求生挑战赛”的账号发布了关于“长白山荒野求生挑战赛”的宣传海报,比赛时间为30天,奖金为100万元。

“长白山荒野求生挑战赛”的宣传海报股配所
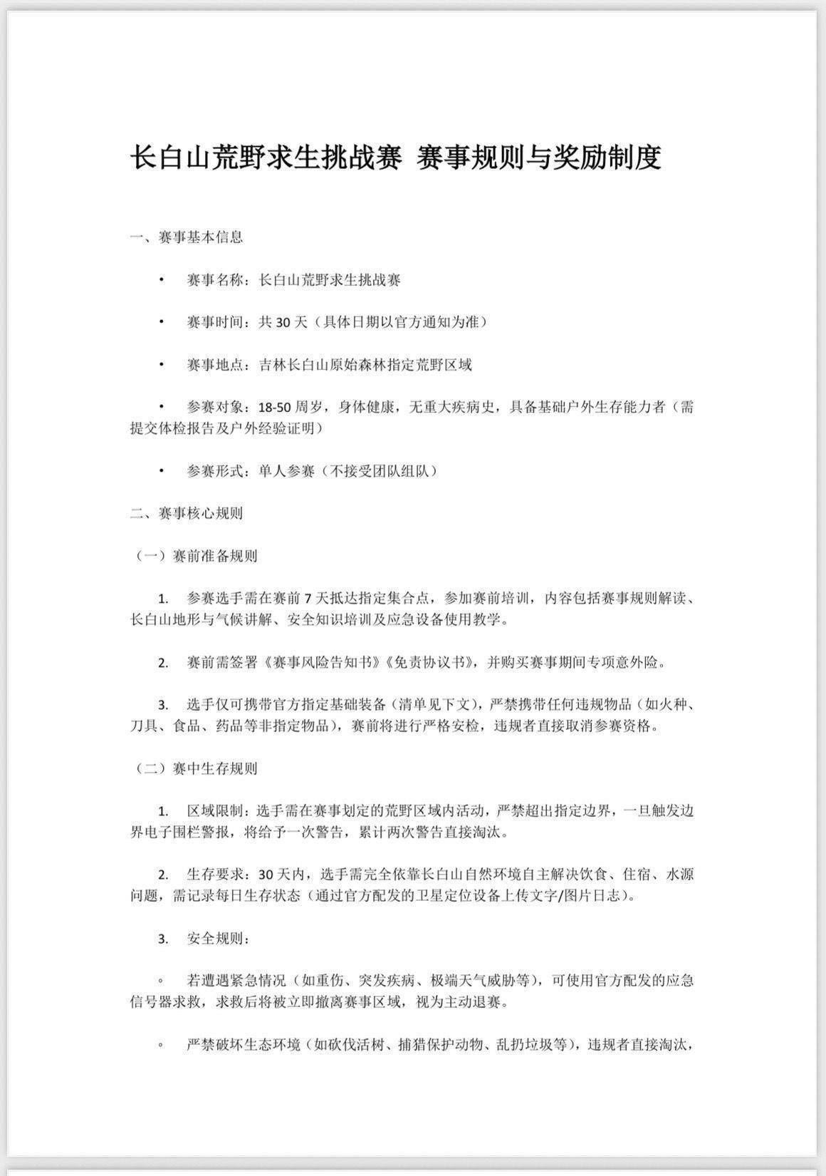
据“长白山荒野求生挑战赛”的海报信息,赛事规则与奖励制度中提到,比赛时间为2025年12月,地点为长白山秘境,人数为百人大挑战,形式为团队野外生存。值得注意的是,这条海报信息被社交平台标注了“作品含AI生成内容”。

11月10日22时25分,该账号再次发文,对赛事规则和奖励制度做了进一步说明,明确参赛对象为:18-50周岁,身体健康,无重大疾病史,具备基础户外生存能力者(需提交体检报告及户外经验证明);赛前需签署《赛事风险告知书》《免责协议书》,并购买赛事期间专项意外险。其中生存要求为:30天内,选手需完全依靠长白山自然环境自主解决饮食、住宿、水源问题,需记录每日生存状态(通过官方配发的卫星定位设备上传文字/图片日志)。令人感到怀疑的是,这份文件最后并没有写明举办单位的名字,也没有单位印章。
极目新闻记者注意到,100万现金大奖的获得条件为:成功完赛(30天内未退赛、未被淘汰,且按要求完成所有生存任务)的选手,将共同瓜分100万现金大奖。在评论区,有不少网友对“长白山荒野求生挑战赛”表现出了浓厚的兴趣,称要报名参加,也有网友怀疑其真实性,并表示长白山林区冬季严寒,还有野生东北虎等具有攻击性的野生动物,难度非同小可。
11月11日,极目新闻记者联系到长白山保护开发区管理委员会旅游和文化体育局,一名工作人员称,她们没有收到关于在长白山举办关于荒野求生挑战赛的活动报备股配所,官方也没有举办类似活动的计划,活动信息都会以官方公告的形式发布,“我们官方没发就是没有”。
信钰证券提示:文章来自网络,不代表本站观点。